设为首页 | 加入收藏 | 网站地图 | 手机WAP版
北京通达法正司法鉴定中心
咨询热线:010-63709320
  • 网站首页
  • 中心简介
    组织机构 资质证书 业务介绍 中心环境
  • 司法鉴定
    收费标准 声像资料 法医病理 法医临床 法医精神病
  • 新闻资讯
    通知公告 中心新闻 行业新闻
  • 专家团队
  • 技术标准
    国家标准 公共安全 司法标准 行业标准 技术专栏 软件下载
  • 党建专栏
    思想理论 党章党规 党务知识 宪法法律 先进典型 学习教育
  • 联系我们
  • 加入我们
司法鉴定
  • 收费标准
  • 声像资料
  • 法医病理
  • 法医临床
  • 法医精神病
最新资讯
司法鉴定丨眼见为实?揭秘虚假网店套路
为民解忧,践行法援承诺 —我中心为民事案件受援人
喜报!热烈祝贺我中心鉴定文书获评2025年度北京
案发现场监控模糊 如何清晰化处理丨司法鉴定
司法鉴定丨监控视频模糊,如何揪出高空抛物“罪魁祸
司法鉴定 | 隐私文件泄露被威胁,怎么办?
司法鉴定 | 行车记录仪遭损坏,司法鉴定人神还原
中国共产党第二十次全国代表大会上的报告
联系我们

地址:北京市丰台区丰体时代大厦A座二楼

电话:010-63709320

邮件:tdfz20140616@sina.com

网站:http://www.bjtdfz.cn

收费标准
您的位置:首页 > 司法鉴定 > 收费标准

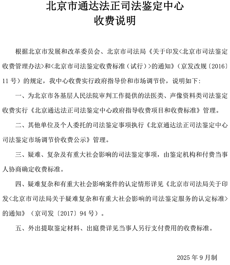
北京通达法正司法鉴定中心收费说明

来源:      2025/9/20 16:18:50      点击:

  • 上一篇:北京通达法正司法鉴定中心政府指导收费项目和收费标准-法医类 2021/1/21
  • 下一篇:中共中央关于党的百年奋斗重大成就和历史经验的决议 2022/2/28
网站首页 | 中心简介 | 声像资料鉴定 | 法医临床鉴定 | 法医病理鉴定 |法医精神病鉴定 |联系我们 |在线留言 | 网站地图

Copyright 2016 通达法正司法鉴定中心 版权所有 All Rights Reserved 京ICP备14030851号

公司地址:北京市丰台区丰体时代大厦A座2楼 联系电话:010-63709320

Built By ZHAOHUICMS V2.1 通达法正 技术支持